Forum Discussion

Niko3's avatar
Niko3
Icon for Occasional Contributor rankOccasional Contributor
3 years ago

Quartus II simulation: missing max3000a_ver and output pin stuck at ground

Hi, I am a beginner with Quartus.

I use Quartus II 13.0sp1 because I want to use a chip from MAX3000A family. Later versions don't support MAX3000A.

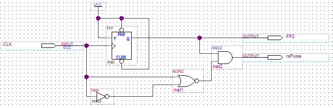
To start with a simple design I tested the following circuit (simpleTest.png):

Compilation is ok, but functional simulation with the waveform editor causes two problems.

1) Simulation reports following errors:

  • Error: (vsim-19) Failed to access library 'max3000a_ver' at "max3000a_ver"
  • Error: (vsim-3033) myTest.vo(76): Instantiation of 'max_mcell' failed. The design unit was not found
  • When I assign a chip from MAX V family, compile and then run functional simulation, there are no such errors, but a second problem comes up.

  • 2) I expected a result like this (waveform_need.png):

but I get a result like this (waveform_sim.png):

and the compiler message "Warning (13410): Pin "rsPulse" is stuck at GND"

With another simulation tool (logisim) I get the pulses on rsPulse. In my final circuit they are needed together with further logic to asynchronously clear a counter. These pulses shall rise at the falling edge of CLK. The pulse width may be larger than shown in the diagram above but it shall be somewhat smaller than the low state of CLK.

When functional simulation with a MAX V family is ok then I guess that it would also be ok with MAX3000A. If so then problem 1 no longer exists. If not where can I get 'max3000a_ver' from?

What is wrong with my circuit, problem 2?

If needed the three pictures are attached.

9 Replies

  • FvM's avatar
    FvM
    Icon for Super Contributor rankSuper Contributor
    Hello,
    you don't consider that Quartus synthesis performs logic minimization. Respectively your asynchronous pulse generation logic is discarded during synthesis. Read Quartus software manual about syn_keep attribute. Applying the attribute to intermediate logic nodes should synthesize the logic as intended. Not sure if the delay is sufficient to generate a stable output pulse, but something of this kind should work.
    • Niko3's avatar
      Niko3
      Icon for Occasional Contributor rankOccasional Contributor

      Thank you, I will check it.

  • SyafieqS's avatar
    SyafieqS
    Icon for Super Contributor rankSuper Contributor

    Let me know if previous suggestion resolve your issue.

    • Niko3's avatar
      Niko3
      Icon for Occasional Contributor rankOccasional Contributor

      I found another solution: I changed the design to a synchronous clear of the counter which works.

      I guess that the advised syn_keep attribute shall be used within a VHDL description of the circuit. But I am testing with the schematic editor and don't know how to get VHDL from it.

      If Quartus II can provide such a function it would be very helpful also for other purposes, e.g. for creating a test bench.

  • SyafieqS's avatar
    SyafieqS
    Icon for Super Contributor rankSuper Contributor

    What Quartus Edition are you using? Pro, Std/Lite?

    FYI, In Std/Lite, I remember there is a feature to convert from schematic to hdl.

    You may use that if applicable.

    Anyways glad that you resolve the issue.


    • Niko3's avatar
      Niko3
      Icon for Occasional Contributor rankOccasional Contributor

      I am using Quartus II 13.0sp1.

      The problem with

      Error: (vsim-19) Failed to access library 'max3000a_ver' at "max3000a_ver"

      still is unresolved.

      Where can I get the library max3000a_ver from, for simulation?

  • FvM's avatar
    FvM
    Icon for Super Contributor rankSuper Contributor

    Hello,
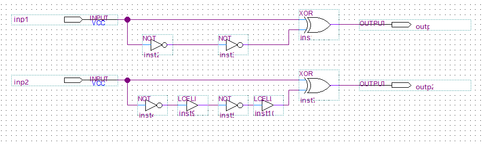
    check below method to keep lcells in schematic design

    synthesis result:

    Regards,
    Frank

  • SyafieqS's avatar
    SyafieqS
    Icon for Super Contributor rankSuper Contributor

    Did you see any modelsim ini file generated using the max3000?

    Can you try to delete and recompile, and rerun the simulation.

    If still persist, seem there is library issue which probably need to resintall.

    You can download the device support in here

    https://www.intel.com/content/www/us/en/software-kit/711920/intel-quartus-ii-subscription-edition-design-software-version-13-0sp1-for-windows.html


    Reinstall the whole device package with Quartus.

    Let me know the update



  • SyafieqS's avatar
    SyafieqS
    Icon for Super Contributor rankSuper Contributor

    As we do not receive any response from you on the previous question/reply/answer that we have provided. Please login to ‘https://supporttickets.intel.com’, view details of the desire request, and post a feed/response within the next 15 days to allow me to continue to support you. After 15 days, this thread will be transitioned to community support. The community users will be able to help you on your follow-up questions.


    p/s: If any answer from community or Intel support are helpful, please feel free to mark as solution, give Kudos and rate 5/5 survey