Forum Discussion

Niko3's avatar
Niko3
Icon for Occasional Contributor rankOccasional Contributor
3 years ago

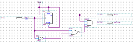
Quartus II simulation: missing max3000a_ver and output pin stuck at ground

Hi, I am a beginner with Quartus. I use Quartus II 13.0sp1 because I want to use a chip from MAX3000A family. Later versions don't support MAX3000A. To start with a simple design I tested the follo...