Forum Discussion

SKhan10's avatar
SKhan10
Icon for New Contributor rankNew Contributor
8 years ago

FGPA Reset Issue

Hallo

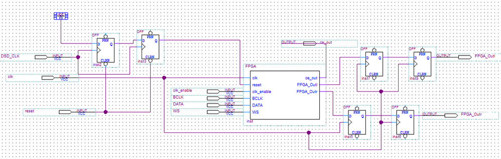
Please have a look at the attached bdf file. we used the reset circuit as recommended by Quartus. Still the design does not get reset properly every time when the reset is pressed. Any suggestions where can we look to find a solution to this problem. I am also attaching my SDC file, please have a look and give us some suggestions if possible.

please have a look at the link

https://drive.google.com/drive/folders/1XFx702BGukKRUwQQYFcrQ6BS8cUCpZBB?usp=sharing

i just could not add the bdf file in the attachment

6 Replies

  • SKhan10's avatar
    SKhan10
    Icon for New Contributor rankNew Contributor

    @Vicky

    our quartus version is 13.1 web edition

    DE0-NANO board with EP4CE22F17C6 FPGA.

    Our design consist of a I2S state machine, 32 up sample filter, 8 up sample filter, and a sigma delta modulator. we generate all the vhdl files using simulink hdl coder and combine them in quartus. Our output rate is 11 MHz, our reset circuit gets an clock signal of 11 MHz.

    here is the screen shot of the bdf file.

    @KennyT_Intel

    no these are not measured constrains. this is just a simple sdc file. we still dont have our final hardware. we dont have any timing violation so far. could you help us update our SDC file, in case that helps.

  • Vicky1's avatar
    Vicky1
    Icon for Regular Contributor rankRegular Contributor

    Hi,

    Please, provide the below details for replication,

    1. Quartus edition & version.
    2. Board/Kit used
    3. Screenshot of bdf design.

    Best Regards

    Vikas Jathar

    (This message was posted on behalf of Intel Corporation)

  • KennyT_altera's avatar
    KennyT_altera
    Icon for Super Contributor rankSuper Contributor

    Looking into how you write the constrain, did you make sure that the value 0.5 is the right value get from the board? Did you check you have timing violation?

    Also, did you run a simulation test in Modelsim to make sure that the functional is correct?​

  • Vicky1's avatar
    Vicky1
    Icon for Regular Contributor rankRegular Contributor

    Hi,

    Can you please debug the small circuits with Modelsim using testbench ,

    1. Only for first two Flipflop circuit
    2. Including FPGA inst. circuit
    3. Including last four Flipflop circuit

    Refer the below handbook for SDC,

    https://www.intel.cn/content/dam/altera-www/global/zh_CN/pdfs/literature/hb/qts/qts_qii51006.pdf

    Let me know if this has helped resolve the issue you are facing or if you need any further assistance.

    Best Regards

    Vikas Jathar

    (This message was posted on behalf of Intel Corporation)

  • SKhan10's avatar
    SKhan10
    Icon for New Contributor rankNew Contributor

    @Vicky

    thanks for your suggestion. we didn't manage to run the test bench with model sim due to lack of experience. Maybe giving a bit more insight to the project helps to get few more suggestions

    our system consist of a I2S interface + Up sampling Filter + Sigma Delta Modulator. Our input signal is 44.1 kHz and output is 11.2 Mhz DSD signal. our master clock to the FPGA is 50 MHz. Now we try to synchronize the reset with two flip flops as shown in the above BLDC diagram with the master clock as input to the flip flops. But what happens is the reset does not work every time, on the scope we can see data, but no output. This is a project for a customer, would it be possible to send you the archived project via mail internally, so you could have a look. just to avoid the parts of the design file going public