Forum Discussion

NShan12's avatar
NShan12
Icon for Occasional Contributor rankOccasional Contributor
5 years ago

Timing issues on DFF feedback loop.

Hello,

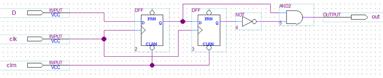
I wanted to know if the output of DFF in the attached design leads to any timing problems.

What happens to DFF output if both Preset and Clear are active at the same time?

CLK is 32 MHz.

Thank you very much!

12 Replies

  • KhaiChein_Y_Intel's avatar
    KhaiChein_Y_Intel
    Icon for Regular Contributor rankRegular Contributor

    Hi,


    You may check the Compilation report > Timing Analyzer to see if there is any timing violation or timing related problem in the design. Besides this, do not simultaneously activate the CLEAR and PRESET inputs. You may simulate the design to verify the output of the DFF.


    Thanks

    Best regards,

    KhaiY


    • NShan12's avatar
      NShan12
      Icon for Occasional Contributor rankOccasional Contributor

      Thank you for your reply.

      In the larger design which I am trying to simulate, I see that the output of DFF with "Q" output connected directly to "D" input results in Unknown value (X) on Q output.

      So, I want to know how to analyse the timing for a DFF where Q is directly connected back to D. Since I see that the output is X, I would like to know how this could be solved.

      Hope my explanation is clear.

  • KhaiChein_Y_Intel's avatar
    KhaiChein_Y_Intel
    Icon for Regular Contributor rankRegular Contributor

    Hi,


    Could you provide a simple test case and testbench to reproduce the behavior?


    Thanks

    Best regards,

    KhaiY


    • NShan12's avatar
      NShan12
      Icon for Occasional Contributor rankOccasional Contributor

      Hello,

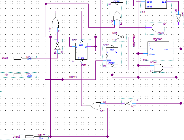
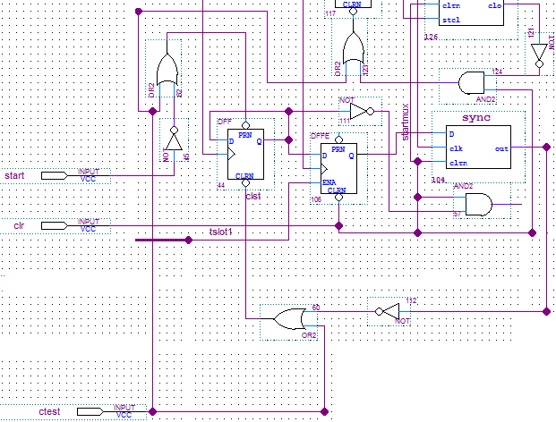
      Its a large design and the test vectors are applied on top level IOs. I present the portion of schematic where I have narrowed down and found the error to be originating.

      The point of interest is DFF44. Whose output is X (unknown) right from the beginning of the simulation.

      CONTCLK_IN: Is the input to DFF44 and sync block.

      QCLK_IN: Is the input to DFF106ā€ƒ

      Sync block is just 2 DFF synchroniser. Circuit below:

      Please have a look at the simulation output. The 'X' (unknown) has propagated to sync block and later the output of OR60 block is also X. I have attached the simulation outpt for better resolution. CTEST, CLEARN and Clock inputs are all in the simulation window.

      Thank you!

      ā€ƒ

  • KhaiChein_Y_Intel's avatar
    KhaiChein_Y_Intel
    Icon for Regular Contributor rankRegular Contributor

    Hi,


    To generate the QAR, click on Project > Archive Project > Archive.


    Thanks

    Best regards,

    KhaiY


  • KhaiChein_Y_Intel's avatar
    KhaiChein_Y_Intel
    Icon for Regular Contributor rankRegular Contributor

    Hi,


    Could you provide a small test case so that I could reproduce the error here?


    Thanks

    Best regards,

    KhaiY


  • KhaiChein_Y_Intel's avatar
    KhaiChein_Y_Intel
    Icon for Regular Contributor rankRegular Contributor

    Hi,


    Could provide the simple test case so that I could compile and simulate to reproduce the behavior?


    Thanks

    Best regards,

    KhaiY


    • NShan12's avatar
      NShan12
      Icon for Occasional Contributor rankOccasional Contributor

      Hello,

      Sorry for the delayed reply. I was trying to create relevant test vector inputs but was unsuccessful.

      To explain the issue: The screenshot of the schematic in earlier post belongs to a file in 3rd level of instantiation. Some of the inputs to this block are generated from other blocks. Thats the reason its difficult to regenerate the behaviour without the complete project and complete set of input test vectors.

      The test vectors (as mentioned earlier) are given to top level input pins.

      Do you know any other way to continue solving the issue?

      I can understand its difficult to answer without having the schematic and test vectors, but I would like to know if I can perform any tests as per your suggestion and post the results here.

      • NShan12's avatar
        NShan12
        Icon for Occasional Contributor rankOccasional Contributor

        I would like to explain the flow here: Kindly refer the schematic and simulation results side by side. I have attached the simulation screenshot for better resolution. Also, the signals in simulation result are arranged in order of the data flow for easier understanding.

        Starting from OR gate OR62 -> Signal levels are proper and no unknowns ('X') in sim results.

        Output of OR62 given to PRN of DFF44. As D input of DFF44 is the feedback from its own output, it is understood that during the beginning of simulation, d and q of DFF44 is X.

        'q' of DFF44 is directly connected to 'd' of DFFE106. The question is: at point A in simulation screenshot (marked in white colour), why doesn't the 'd' input of DFFE106 change when 'q' output of DFF44 changes to '0'?

        Even after the enable signal of DFE106 is active at point B (marked in white), the change cannot be seen. Am I missing something here?

        Hope the explanation is clear.

  • KhaiChein_Y_Intel's avatar
    KhaiChein_Y_Intel
    Icon for Regular Contributor rankRegular Contributor

    Hi,

    It is difficult to investigate the root cause without the design to reproduce the error.

    I tried to create a small test case to help you understand how the preset and clear works in the DFF. Hope it helps.

    Thanks

    Best regards,

    KhaiY

  • KhaiChein_Y_Intel's avatar
    KhaiChein_Y_Intel
    Icon for Regular Contributor rankRegular Contributor

    Hi,


    We do not receive any response from you to the previous question/reply/answer that I have provided. This thread will be transitioned to community support. If you have a new question, feel free to open a new thread to get the support from Intel experts. Otherwise, the community users will continue to help you on this thread. Thank you.


    Best regards,

    KhaiY