Forum Discussion

YaGaRa12's avatar
YaGaRa12
Icon for New Contributor rankNew Contributor
7 years ago

How can I pick some bits from bus in Quartus?

Hi, I'm trying to select a part of the bus, from the output "Salida_alu" which is 32 bits [31..0], I am only interested in 4 bits [3..0] to enter them in the Func input. I have done it in several ways but in the "RTL" I keep showing separately. I will be very grateful if you can help me, thanks.

8 Replies

  • Vicky1's avatar
    Vicky1
    Icon for Regular Contributor rankRegular Contributor

    Hi,

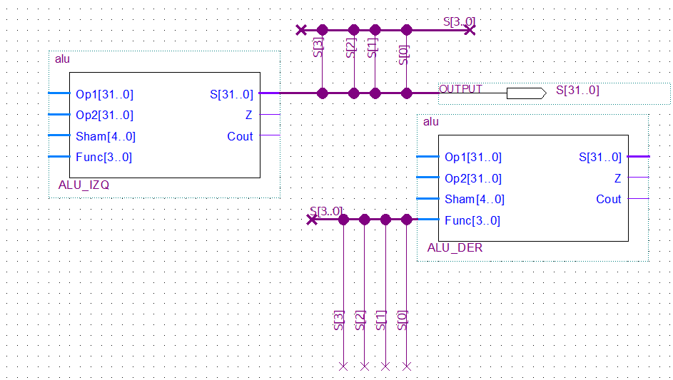
    Please verify the connection as shown below,

    let me know, how it works for you.

    Regards,

    Vicky

  • YaGaRa12's avatar
    YaGaRa12
    Icon for New Contributor rankNew Contributor

    Sorry, but I don't understand what you did. Could you explain me, please?

  • sstrell's avatar
    sstrell
    Icon for Super Contributor rankSuper Contributor

    Vicky is saying you don't need separate bit taps for each bit. You already named the vector correctly (Salida_alu[3..0]) so just connect it directly. The bigger issue I see is that you'll have multiple drivers directly driving ALU_DER. Should there be some logic to select between Salida_alu[3..0] and Entrada_Func_Alu2[3..0]?

    #iwork4intel

  • YaGaRa12's avatar
    YaGaRa12
    Icon for New Contributor rankNew Contributor

    Hello again, sorry for these newbie questions, but I'm starting in Quartus.

    It really doesn't have logic what I was doing, it was just a small test to connect other modules.

    I already found what it required, thank you very much to both of you.

    Regards.

    Ray.

  • Vicky1's avatar
    Vicky1
    Icon for Regular Contributor rankRegular Contributor

    Hi Ray,

    I appreciate your efforts & patience.

    just perform the following steps,

    1. draw one line using "Orthogoanl Bus Tool" in .bdf file & name it as Salida_alu[3..0].
    2. Then connect one end of Salida_alu[3..0] to the bus line" Entrada_Fun_alu2[3..0]" as shown in below screenshot.

    let me know if this has helped to you or if you have any different concern.

    Regards,

    Vicky

  • Vicky1's avatar
    Vicky1
    Icon for Regular Contributor rankRegular Contributor

    Hi,

    Have you resolved the issue?

    Shall I consider the case to be closed?

    Regards,

    Vicky

    • YaGaRa12's avatar
      YaGaRa12
      Icon for New Contributor rankNew Contributor

      Hi

      Sorry.

      Yes, thank you so much.

      Regards,

      Ray,