Forum Discussion

GS3345's avatar
GS3345
Icon for New Contributor rankNew Contributor
2 years ago

What is Cyclone 10 LP Configuration and programming method?

Please check if the Cyclone 10 LP Configuration connection is correct.
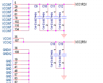
I connected Cyclone 10 LP (10CL006YE144C8G) and EPCQ4ASI8N as shown in the circuit below. MSEL[2..0]=010 was set (based on 2.5V), VCCINT=1.2V, VCCA=2.5V, VCCD_PLL=3.3V, VCCIO=3.3V.
For JTAG, it was connected as shown in the circuit in the picture based on 3.3V.
For AS mode, EPCQ4ASI8N was connected based on 3.3V.

I configured the circuit as shown in the picture and tried programming through JTAG or ASX1 mode, but all failed. The writer used is "USB-Blaster" shown in the photo.
I don't know what I did wrong. Please give me advice on what the problem is with the circuit and how to program it using JTAG and AS mode.

thank you.

4 Replies

  • FvM's avatar
    FvM
    Icon for Super Contributor rankSuper Contributor

    Hi,
    there's at least one serious fault. VCCD_PLL has to be connected to 1.2V rail.

    Everything else looks correct at first sight. AS memory can be programmed through JTAG indirect method, generate .jic file with programming file converter tool, open it in Quartus programmer and write it to flash.

    As first test for FPGA function, either try to write .sof file or perform FPGA autodetect in Quartus programmer.

    • GS3345's avatar
      GS3345
      Icon for New Contributor rankNew Contributor

      Hi,

      I'm going to try again following your advice.
      Thank you for your help.
      ..

      • FvM's avatar
        FvM
        Icon for Super Contributor rankSuper Contributor
        Hi,
        I fear the device is already damaged by excessive VCCD_PLL voltage.