Forum Discussion
Dear Customer,
Let me know if you have any additional questions.
I will continue to monitor this post for the next 5 days. If there are no further inquiries during this period, I will step back and allow the community to assist with any future follow-up questions.
Thank you for engaging with us!
Best regards,
Altera Technical Support
Hi,
Please connect to 2.5V VCCA even though the VCCIO of the banks where the configuration pins reside is 3.3V.
For more information, you can refer to this Knowledge Base article:
Regards,
Aqid
- YogeshaDG5 days ago
New Contributor
Hi, thanks for the quick support.
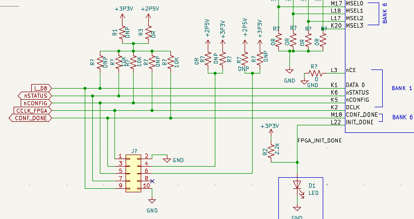
I assume we will follow the same approach for the configuration pins as well. I am planning to configure the Cyclone IV E FPGA in Passive Serial (PS) mode using:
- Single-Device PS Configuration Using an External Host (as shown in Figure 8–13)
- PS Configuration Using a Download Cable (as shown in Figure 8–17)
I believe the pull-up resistor should be connected to VCCA (2.5 V). If you have any concerns or suggestions regarding this, please share your thoughts.
i have attached my draft schematic for your reference.
- AqidAyman_Altera1 day ago
Regular Contributor
Dear Customer,
I'm glad that your issue is resolved. I will continue to monitor this post for the next 5 days. If there are no further inquiries during this period, I will step back and allow the community to assist with any future follow-up questions.
Thank you for engaging with us!
Best regards,
Altera Technical Support