Forum Discussion

in5436's avatar
in5436
Icon for New Contributor rankNew Contributor
10 months ago

Error (12006): Node instance "inst" instantiates undefined entity "SM1"

While running the Analysis & Elaboration command, I encountered the following error:
"Error (12006): Node instance 'inst' instantiates undefined entity 'SM1'".
I’ve tried all sorts of things, but this error just won’t go away.
Maybe someone knows how to fix it?

I’m a complete beginner at this, so I apologize in advance if I’ve done something wrong.
I’ve attached all the necessary screenshots below.

4 Replies

    • in5436's avatar
      in5436
      Icon for New Contributor rankNew Contributor

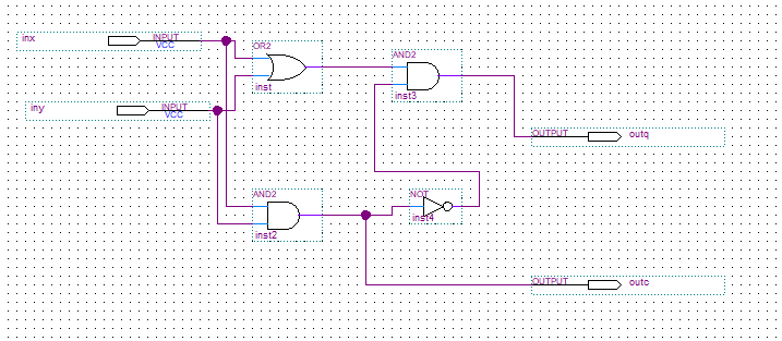
      Thank you very much! After renaming the file, the error really did disappear. However, it turns out there's another issue now — I’m attaching a screenshot. I’ve already tried renaming everything, but the error still won’t go away. Maybe you know what can be done about it? Thanks in advance, and apologies if I’m doing something wrong.

    • in5436's avatar
      in5436
      Icon for New Contributor rankNew Contributor

      I’ve fixed everything. Thank you so much for your help and patience!