Forum Discussion

NDeva's avatar
NDeva
Icon for New Contributor rankNew Contributor
7 years ago

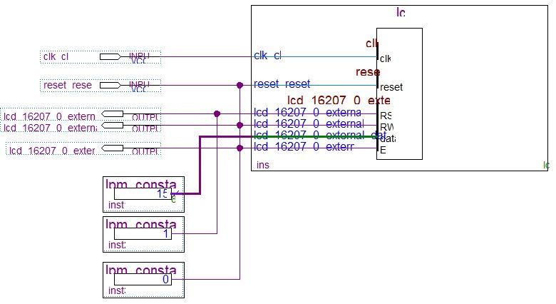
To display some characters or decimal values in Character LCD Display for Cyclone III (EP3C120F780C7) board, am i doing correctly or not. Please suggest the correct thing to me... i am not getting the value in LCD display

1 Reply

  • Vicky1's avatar
    Vicky1
    Icon for Regular Contributor rankRegular Contributor

    Hi,

    Have you tested your design using simulation?

    1. If not, first create an instance for your design & write test bench for that or you can simulate using NativeLink.
    2. while implementing this design on board you need to adjust the clock frequency so that you can see result on display.

    Let me know if this has helped resolve the issue you are facing or if you need any further assistance.

    Best Regards

    Vikas Jathar

    (This message was posted on behalf of Intel Corporation)