Forum Discussion

mbraniff's avatar
mbraniff
Icon for New Contributor rankNew Contributor
5 years ago

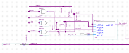
Missing source | Quartus

I trying to make a make a system takes in a 3 bit line and flips put to a specific bit, like two's complement. I am struggling to reconstruct my bit bus after manipulating my bits. Specificall...