Forum Discussion

Niko3's avatar
Niko3
Icon for Occasional Contributor rankOccasional Contributor
2 years ago
Solved

Quartus II, unable to compile

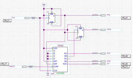
Hi, as a beginner I am testing various simple circuits with the schematic editor, deleting parts, adding new ones. After adding a D-Flipflop I get following compiler errors: Error (275062): Logic ...
  • FvM's avatar
    2 years ago

    Hello,

    looking sharp helps. You somehow managed to get two instances with same name. Right mouse click on symbol properties, edit the instance name to be unique, e.g. inst1. That's it.

    Regards
    Frank