Forum Discussion

Niko3's avatar
Niko3
Icon for Occasional Contributor rankOccasional Contributor
3 years ago
Solved

Quartus II, unable to compile

Hi,

as a beginner I am testing various simple circuits with the schematic editor, deleting parts, adding new ones.

After adding a D-Flipflop I get following compiler errors:

Error (275062): Logic function of type DFF and instance "inst" is already defined as a signal name or another logic function
Error (12153): Can't elaborate top-level user hierarchy

Error: Quartus II 64-Bit Analysis & Synthesis was unsuccessful. 2 errors, 0 warnings
Error: Peak virtual memory: 4564 megabytes
Error: Processing ended: Fri May 19 23:54:22 2023
Error: Elapsed time: 00:00:01
Error: Total CPU time (on all processors): 00:00:01
Error (293001): Quartus II Full Compilation was unsuccessful. 4 errors, 0 warnings

From earlier tests there seems to be some parts left which have not been deleted when deleting the corresponding parts in the schematic.

"Clean Project ..." doesn't help.

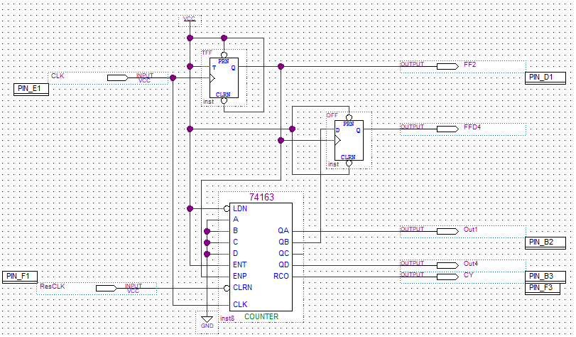
When I added the DFF in the following schematic the compile error came up.

What can I do to get a successful compilation?

  • Hello,

    looking sharp helps. You somehow managed to get two instances with same name. Right mouse click on symbol properties, edit the instance name to be unique, e.g. inst1. That's it.

    Regards
    Frank

4 Replies

  • FvM's avatar
    FvM
    Icon for Super Contributor rankSuper Contributor

    Hello,

    looking sharp helps. You somehow managed to get two instances with same name. Right mouse click on symbol properties, edit the instance name to be unique, e.g. inst1. That's it.

    Regards
    Frank

    • Niko3's avatar
      Niko3
      Icon for Occasional Contributor rankOccasional Contributor

      Thank you, its so simple if you know it.

      Now I know the meaning of "inst" which is printed within the symbol. But Quartus could ease the job, especially for beginners, if it automatically would generate inst's with increasing numbers, i.e. inst1, inst2, ...

      • sstrell's avatar
        sstrell
        Icon for Super Contributor rankSuper Contributor

        It normally does. Not sure how you got two instances with the same name like that.

  • Nurina's avatar
    Nurina
    Icon for Regular Contributor rankRegular Contributor

    Hello,


    I'm glad your problem has been solved.

    For your information, the latest Intel Quartus Prime Standard Software has the feature of automatically naming the instances, ports, etc. with an increasing number as you have mentioned. This should also be available in the latest Intel Quartus Prime Lite Software.


    Regards,

    Nurina