Forum Discussion

Chen_feng7's avatar
Chen_feng7
Icon for New Contributor rankNew Contributor
4 years ago
Solved

JTAG chain broken

I made a development board using MAX 10 series chips, and used TDI, TDO, TMS, TCK, and 4 JTAG pins to download the program.

In the windows environment, jtagconfig can obtain the device normally, but it cannot be obtained in the Linux environment.

I use DE10-lite to read the device through jtagconfig in both windows and Linux environments.

I installed libudev1:i386 and configured libudev.so.0.

But still can’t use JTAGCONFIG to find the chip under Linux.

What should I do to use my own development board in the linux environment.

  • Hi,


    Could you try to only connect to the 10M08 device? Are you using the onboard blaster or external blaster? If you are using onboard blaster then could you try to change the TCK frequency to 6Mhz?


9 Replies

  • If you don't install the usb blaster driver, you can do it from here: (https://rocketboards.org/foswiki/Documentation/UsingUSBBlasterUnderLinux)

    If you install the driver, you can try:

    $sudo killall jtagd

    then you must restart jtagd from:

    $cd <Quartus path>/<Quartus version>/quartus/bin/

    (mine path: ~/intelFPGA_lite/20.1/quartus/bin/)

    $./jtagd

    or

    $./jtagd --user-start

    then you can look jtagconfig:

    $./jtagconfig

    If your drivers succesfully installed and usb blaster is connected the pc you can see like this in first line when you run jtagconfig:

    1) USB-Blaster [1-3]

    If usb blaster connected the fpga you can see the fpga device model in second line. If you can't see the second line disconnect all cables then connect blaster to fpga then power up the fpga then connect blaster to the pc and retry the above steps.

    • Chen_feng7's avatar
      Chen_feng7
      Icon for New Contributor rankNew Contributor

      I installed the USB Blaster driver and can see the first line. I tried the above method, but jtagconfig still does not display the second line. Only the de10-lite development board can display here.

      In windows, I can see both of them

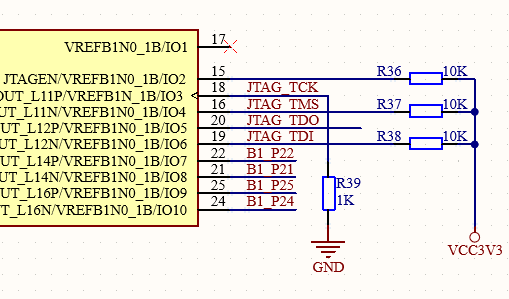
      my quartus_version is 18.1 and my chip is 10M08SCE144C8G. There is my schematic design, and PCB has no solder bottom pad for the chip. I don't know if these will affect jtagconfig.

  • JohnT_Altera's avatar
    JohnT_Altera
    Icon for Regular Contributor rankRegular Contributor

    Hi,


    May I know if you are connecting the same board on both windows and linux OS? Which Quartus driver version are you using?


    • Chen_feng7's avatar
      Chen_feng7
      Icon for New Contributor rankNew Contributor

      Hi,

      I did use the same board and Quartus lite 18.1 in Linux OS.

  • JohnT_Altera's avatar
    JohnT_Altera
    Icon for Regular Contributor rankRegular Contributor

    Hi,


    Could you try to only connect to the 10M08 device? Are you using the onboard blaster or external blaster? If you are using onboard blaster then could you try to change the TCK frequency to 6Mhz?


    • Chen_feng7's avatar
      Chen_feng7
      Icon for New Contributor rankNew Contributor

      Hi,

      I I used onboard blaster and it`s frequency is 24Mhz.

      I change the internal osc and I can read the second line when I run jtagconfig.

      Thanks for your help!

    • Chen_feng7's avatar
      Chen_feng7
      Icon for New Contributor rankNew Contributor

      And I want to know why 24Mhz OSC can`t work, thanks.

  • JohnT_Altera's avatar
    JohnT_Altera
    Icon for Regular Contributor rankRegular Contributor

    Hi,


    I suspect there is some timing issue on the JTAG chain connection for the 10M08 board which cause the issue.


  • JohnT_Altera's avatar
    JohnT_Altera
    Icon for Regular Contributor rankRegular Contributor

    We do not receive any response from you to the previous question/reply/answer that I have provided. This thread will be transitioned to community support. If you have a new question, feel free to open a new thread to get the support from Intel experts. Otherwise, the community users will continue to help you on this thread. Thank you.