Forum Discussion

Vic3Dexe's avatar
Vic3Dexe
Icon for Occasional Contributor rankOccasional Contributor
3 years ago
Solved

Cyclone III slave (PS) embedded memory errors

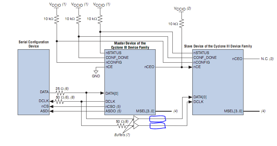
I have two Cyc III devices (master-slave, AS and PS respectively) + EPCS16 flash. In both devices I have ROMs (megafunction), one in the master and two of them in the slave. All ROMs are initialize...
  • Vic3Dexe's avatar
    3 years ago

    I think I've found the problem.

    There is a trace connected to pin 76 on the master and pin 99 on the slave. Trace is pulled up to 3.3V via 2.2k

    This **bleep** resistor was dead, and the trace was actually floating.

    I didn't use this pins before, so I can't reveal the resistor is dead.

    As I start to use it, all logic became a total mess. Something worked, something not. By elimination I found the culprit.

    I can't explain how this trace connected with loading errors (when FPGA not even in user mode), but the fact is - replacing resistor solved all problems, ROMs working now (though I don't use them anymore).

    Thanks to all, problem solved!