Forum Discussion

Asaf_Bloch's avatar
Asaf_Bloch
Icon for New Contributor rankNew Contributor
10 months ago

Agilex 5 transceiver output clock

Hello Intel team,

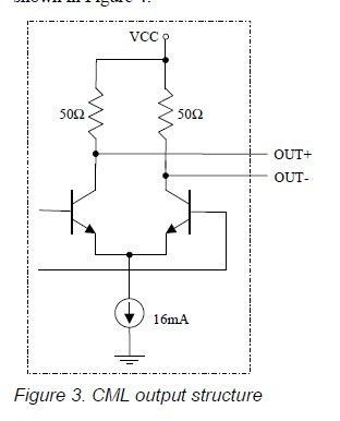
We use the transceiver output clock, it CML format.

The CML output consists of a differential pair with

50Ω collector resistors, as shown in Figure 3

Is the Agilex-5 implement this 50Ω collector resistors and what is the VCC voltage?

When interfacing with differential CML receiver, do we need external components other than AC couple capacitors?

Thanks

Asaf

1 Reply