Forum Discussion
WZ2
Frequent Contributor
10 months agoHi Asaf,
Thank you for your question.
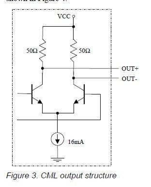
Yes, the Agilex™ 5 transceiver CML output includes internal 50Ω collector resistors, so no additional external termination resistors are needed. When interfacing with a differential CML receiver, you only need to add AC coupling capacitors.
For recommended connection guidelines and further details, please refer to Intel's official Pin Connection Guidelines (PCG):
Best regards,
WZ