Forum Discussion
6 Replies
- NurAida_A_Intel
Frequent Contributor
Hi Sir,
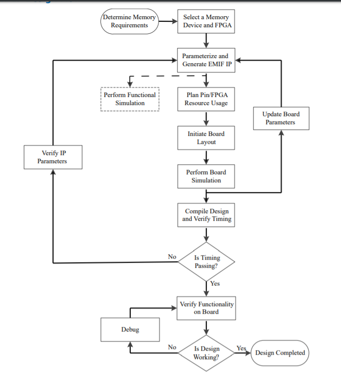
Memory is connected to the FPGA by memory controller and interfaces which is implemented on the FPGA by using software (Quartus) called Memory Interface.
You need to connect DDR pins to the dedicated pins on the FPGA and use appropriate power supply for power pins of the FPGA. Then you can use DDR controller IP in your FPGA design. This is the flow on how to design the External Memory Interface (EMIF) IP.
For more details, you can refer to this EMIF handbook for more details --> https://www.intel.com/content/dam/www/programmable/us/en/pdfs/literature/ug/ug-20116.pdf
Also, here is tutorial on how to create design example for External Memory Interfaces Intel Cyclone 10 GX FPGA IP--> https://www.intel.com/content/www/us/en/programmable/documentation/ipw1503410337586.html
Regarding the pin connection, I attached together the External Memory Interface Pin information for Cyclone 10 GX and Pin information for Cyclone 10 GX for your reference. Or you can directly select the pin-out files based on the device you are using in this link --> https://www.intel.com/content/www/us/en/programmable/support/literature/lit-dp.html
For the pin connection guideline you can refer to this handbook --> https://www.intel.com/content/dam/www/programmable/us/en/pdfs/literature/dp/cyclone-10/pcg-01022.pdf
Hope this is helpful for you.
Thanks
Regards,
NAli1
- NurAida_A_Intel
Frequent Contributor
- NurAida_A_Intel
Frequent Contributor
- FZhan39
New Contributor
HI,
I'm Very Confused for “ Address/Command Pin” connection!!!
Spec : "Address and Command pins must reside in predefined locations within an I/O bank"
That means these Pin's( Address and Command ) Location is fixed in an I/O bank,
Can I change these PIN Order in an I/O bank for convenient PCB Layout ?
Thanks very much!
- NurAida_A_Intel
Frequent Contributor
Hi Sir,
Yes it is fixed location in an I/O bank and you cannot change it.
As you see in the EMIF Pin Information that I attached before, for Cyclone 10 GX (all packages), the add/cmd pin is predefined in Index 12-30 (highlighted in yellow).
I am sorry for any inconvenience caused.
Regards,
NAli1
- FZhan39
New Contributor
Got it!
Thank you sssso much!