Forum Discussion

wilfleth's avatar
wilfleth
Icon for New Contributor rankNew Contributor
3 years ago
Solved

quartus simulation not working

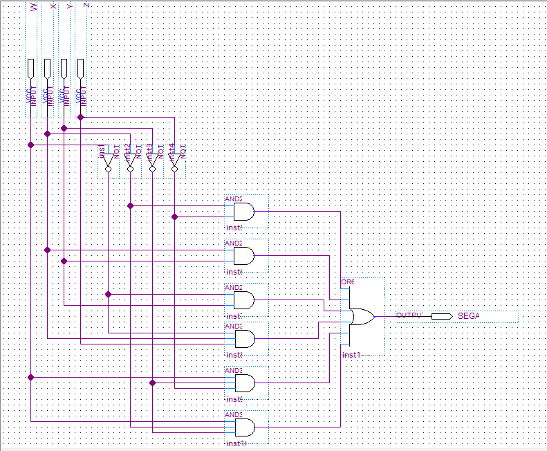
Ive been trying to run a simulation on quartus, however I keep getting this error:

I'm not sure what I'm doing that causes this error. My top level compiled without any errors so I don't think the problems there, but I really don'nt know

  • There is a feature in quartus that can convert bdf to hdl. Can you simulate using hdl after converting the bdf? And see if Questa point to any of the lines?


5 Replies

  • SyafieqS's avatar
    SyafieqS
    Icon for Super Contributor rankSuper Contributor

    The error is clearly indicated what is wrong, could you please give snippet of the code?

    Any critical warning during compilation?


    • wilfleth's avatar
      wilfleth
      Icon for New Contributor rankNew Contributor

      There was no critical error during compilation. I used a block diagram so I'm not sure how I can look at the code to determine whats causing the error to occur

  • SyafieqS's avatar
    SyafieqS
    Icon for Super Contributor rankSuper Contributor

    There is a feature in quartus that can convert bdf to hdl. Can you simulate using hdl after converting the bdf? And see if Questa point to any of the lines?


  • SyafieqS's avatar
    SyafieqS
    Icon for Super Contributor rankSuper Contributor

    Let me know if there is any other concern regarding this.


  • SyafieqS's avatar
    SyafieqS
    Icon for Super Contributor rankSuper Contributor

    I’m glad that your question has been addressed, I now transition this thread to community support. If you have a new question, Please login to ‘https://supporttickets.intel.com’, view details of the desire request, and post a feed/response within the next 15 days to allow me to continue to support you. After 15 days, this thread will be transitioned to community support. The community users will be able to help you on your follow-up questions.


    p/s: If any answer from community or Intel support are helpful, please feel free to mark as solution, give Kudos and rate 5/5 survey