Forum Discussion

JamesKnee's avatar
JamesKnee
Icon for New Contributor rankNew Contributor
3 years ago

Display of components in Quartus 21.1

Hello,

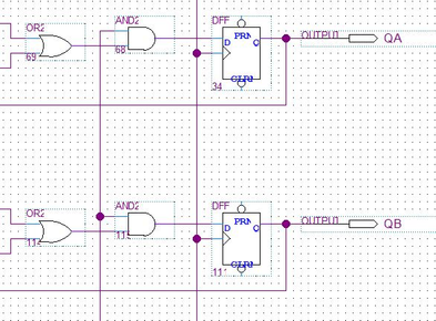
I was using the Quartus 21.1 software and every time i put a component in the build space it always has the text overlapping and it makes it hard to see. Is there any way to fix this?

Picture are included bellow

5 Replies

  • FvM's avatar
    FvM
    Icon for Super Contributor rankSuper Contributor

    Hi,

    it's a long time since I used schematic entry in Quartus. When I open old .bdf schematics, I always see overlapping symbol text as in your example. I need to go back to Quartus V9 to see it displayed correctly.

    Display in V13.1

    Display in V9.0

    Best regards
    Frank

    • JamesKnee's avatar
      JamesKnee
      Icon for New Contributor rankNew Contributor

      Hmm okay, how do you switch between the two display versions?

  • FvM's avatar
    FvM
    Icon for Super Contributor rankSuper Contributor

    Hi,
    I'm opening the .bdf with different Quartus versions.

    My conclusion is that newer Quartus versions display some .bdf features incorrectly. There may be hidden settings to adjust the appearance but I wasn't aware of it yet.

  • Nurina's avatar
    Nurina
    Icon for Regular Contributor rankRegular Contributor

    Hi,


    Does above comment help?


    Regards,

    Nurina


  • Nurina's avatar
    Nurina
    Icon for Regular Contributor rankRegular Contributor

    Hi,


    We have not received a reply from you. As such, I now transition this thread to community support. If you have a new question, Feel free to open a new thread or login to ‘ https://supporttickets.intel.com ’, view details of the desire request, and post a feed/response within the next 15 days to allow me to continue to support you. After 15 days, this thread will be transitioned to community support. The community users will be able to help you on your follow-up questions.

    Best regards,

    Nurina W.