Forum Discussion
4 Replies
- Altera_Forum
Honored Contributor
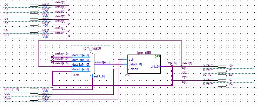
Yes. Correct a net to q[0] and label it data1[1].
- Altera_Forum
Honored Contributor
--- Quote Start --- Yes. Correct a net to q[0] and label it data1[1]. --- Quote End --- Is this what u mean? http://www.alteraforum.com/forum/attachment.php?attachmentid=12170&stc=1 I got error for this. Error: Can't find name for bus. Q and data1 bus is impossible to have same name. - Altera_Forum
Honored Contributor
--- Quote Start --- Yes. Correct a net to q[0] and label it data1[1]. --- Quote End --- Is this what u mean? https://www.alteraforum.com/forum/attachment.php?attachmentid=12171 I got error for this. Error: Can't find name for bus. Q and data1 bus is impossible to have same name as it represent different things. - Altera_Forum
Honored Contributor
Dont connect it - because you're connecting a single bit to a 5 bit bus.
You just leave the connection disconnected and leave it to connect via named association - as you have with D0, D1 etc.