Forum Discussion

wilfleth's avatar
wilfleth
Icon for New Contributor rankNew Contributor
2 years ago
Solved

compilation error due to blank input

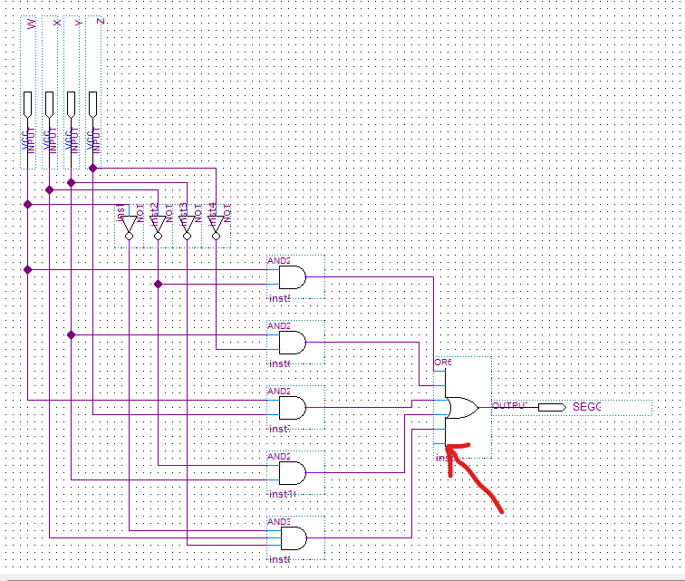
Hello! does anyone know what I should do about the blank input for this or6 gate so the program can compile successfully?

  • Connect it to a logic 0 or one of the other AND gate outputs.

    Will not change the logic function and it eliminates the unconnected floater.

3 Replies

  • _AK6DN_'s avatar
    _AK6DN_
    Icon for Frequent Contributor rankFrequent Contributor

    Connect it to a logic 0 or one of the other AND gate outputs.

    Will not change the logic function and it eliminates the unconnected floater.

  • Nurina's avatar
    Nurina
    Icon for Regular Contributor rankRegular Contributor

    Hello,


    Does above comment help?


    Regards,

    Nurina


  • Nurina's avatar
    Nurina
    Icon for Regular Contributor rankRegular Contributor

    Hi,


    We do not receive any response from you on the previous question/reply/answer provided. Please login to https://supporttickets.intel.com , view details of the desire request, and post a feed/response within the next 15 days to allow me to continue to support you. After 15 days, this thread will be transitioned to community support. The community users will be able to help you on your follow-up questions.


    p/s: If any answer from community or Intel support are helpful, please feel free to mark as solution, give Kudos and rate 4/5 survey


    Regards,

    Nurina