Forum Discussion

j27's avatar
j27
Icon for New Contributor rankNew Contributor
4 years ago

MAX10 JTAG programming issue

Hello everyone,

We have problems reprogramming a MAX10 (10M08SAE144C8G) on some customer boards via JTAG and the USB-Blaster after it has been previously programmed. We are using Quartus Prime 19.1 and the USB-Blaster.

About 40 boards were programmed with identical hardware and VHDL description. After that, about 5 of them could not be reprogrammed again. The affected FPGAs still work without problems, they just can no longer be programmed.

In our design we use the nCONFIG, nSTATUS and CONF_DONE pins as user pins.

We also tried the "Test JTAG Chain" with the JTAG Chain Debugger without success. Attached pictures show the JTAG signals for a broken (broken_TestJTAGChain.png) and a good (good_TestJTAGChain.png) FPGA. The TDO-Signal of the broken one just stay high.

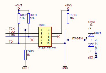
Attached picture "circuit_diagram.png" shows the JTAG circuit.

Have any of you faced a similiar problem?

   

Thanks,

Daniel

3 Replies

  • YuanLi_S_Intel's avatar
    YuanLi_S_Intel
    Icon for Regular Contributor rankRegular Contributor

    Hi Daniel,


    From your explanation, i understand that you have 2/40 board having issue and the design, setup and etc are identical on all the 40 board. Am i correct?


    Also, you mentioned that "We also tried the "Test JTAG Chain" with the JTAG Chain Debugger without success". Are you saying that you cant perform test JTAG chain? or you can but it shows error? any idea on the error?


    • j27's avatar
      j27
      Icon for New Contributor rankNew Contributor

      Hi,

      Yes thats right, we have 2/40 board having issue and the design, setup and etc are identical on all the 40 board.

      The Test JTAG Chain shows the error "Error: JTAG Chain problem detected. Error: No device detected."

      When we try to program the boards with the .sof or .pof we get the following error messages: "209030 Can't access JTAG chain", "209012 Operation failed".

      Thanks

  • YuanLi_S_Intel's avatar
    YuanLi_S_Intel
    Icon for Regular Contributor rankRegular Contributor

    Thanks for the update. It seems to me that it could be the device issue or JTAG trace on the board. Can you please swap the device with known good device to do test?