bedsah
New Contributor
3 years agoCYCLONE II FPGA configuration verification
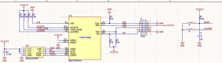
I am designing a board that I will use cyclone II EP2C35 FPGA. The configuration is as shown in the photo. what I want to do is to program both FPGA and epcsq16 with jtag.
Is there something...
- 3 years ago
Ok, understood, this is not a product per se intended for volume production, but rather a one off project.
Re: the configuration device, there are a number of devices compatible with the EPCS series. Read this thread: