Forum Discussion
FakhrulA_altera
Regular Contributor
2 years agoHi HAlex,
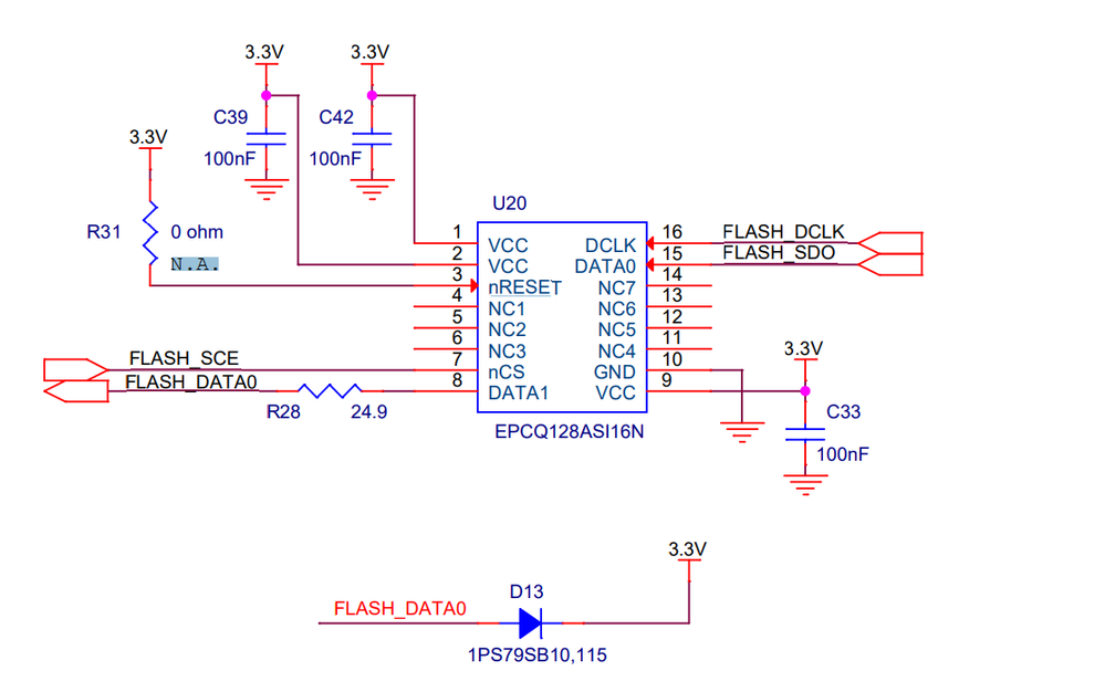
Could you try to connect the 0ohm resistor for nreset below?
Thanks,
Fakhrul
HAlex
Occasional Contributor
2 years agoHello
Actually this 0-ohm resistor is do connected on the board even according to the flash datasheet it can be left unconnected.
Thank you.
Alex