Open Side Menu
Skip to contentBrand Logo
Forums
BlogKnowledge BaseAltera.com
RegisterSign In
  1. Altera Community
  2. Forums
  3. Boards & Dev Kits

Forum Discussion

monisha's avatar
monisha
Icon for New Contributor rankNew Contributor
4 years ago

How to Program flash

Hi Team,

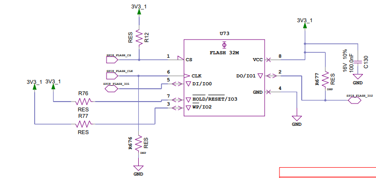
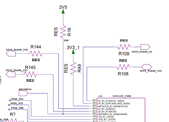
we are planning to use external flash using QSPI with 10CL120ZF484I8G.

what are the different methods to program to flash?

1 Reply

  • YuanLi_S_Intel's avatar
    YuanLi_S_Intel
    Icon for Regular Contributor rankRegular Contributor
    4 years ago

    You may consider using active serial configuration with QSPI flash.

    https://www.intel.com/content/dam/www/programmable/us/en/pdfs/literature/hb/cyclone-10/c10lp-51003.pdf#page=113


Recent Discussions

  • madhan_m's avatar
    Device stopped receiving config data: Internal error (0x0000, 0x00000000, 0x1800).
    2 days ago
    madhan_m
  • Fred_Barkins's avatar
    Mandelbrot viewer on Cyclone V - Platform Designer layout
    5 days ago
    Fred_Barkins
  • Ahmed_Sayed's avatar
    Slow Runtime Performance in FIL Implementation on DE2-115 Using Ethernet
    5 days ago
    Ahmed_Sayed
  • toni771's avatar
    Stratix 10 GX SI Board - issue with the Board Test System (BTS)
    6 days ago
    toni771
  • DaveMM's avatar
    Stratix 10 Development Kit HiLo connector
    9 days ago
    DaveMM
Contact Us
Altera YoutubeAltera YoutubeAltera Twitter
  • Company Overview
  • Newsroom
  • Our Leaders
  • Careers
Subscribe to Altera Newsletter

© Altera Corporation | Terms of Use | Privacy Policy | Cookies | Trademarks | PSIRT

Altera Logo