monisha
New Contributor
4 years agoHow to Program flash
Hi Team,
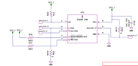
we are planning to use external flash using QSPI with 10CL120ZF484I8G.
what are the different methods to program to flash?
You may consider using active serial configuration with QSPI flash.