Forum Discussion

AAhsan's avatar
AAhsan
Icon for New Contributor rankNew Contributor
3 years ago

Cyclone 10 GX Dev Kit FPGA SYS Max 10 Programming Using USB

Hi,

I have Cyclone 10 GX Dev Kit FPGA and I am using example design systemmax10 project to configuration of temperature sensor over i2c bus , I try to read data from EM2130 but find out EN_GROUP1 pin is enable, So created another project to program Max 10 (sys ctrl) but cannot find on JTAG chain. How will I access Both MAX10 devices on JTAG.

8 Replies

    • AAhsan's avatar
      AAhsan
      Icon for New Contributor rankNew Contributor

      -What is the error message shown?

      Only 2 device available on device chain

      (and these two are configuration max 10 and Cyclone GX 10 )

      Have you try with another USB Blaster? Yes

      Idea is we want to access EN_GROUP signal to control power sequence

      Question (For Power Group) ; All Power Group are controlled by EN_GROUP Signals . those signals are connected with system max10 FPGA and not access able by configuration max 10. USB blaster also doesn't provide access to system max 10 for load new image. How can EN_GROUP1 signals be used to controller power sequence.

  • We do not receive any response from you to the previous answer that I have provided. This thread will be transitioned to community support. If you have a new question, feel free to open a new thread to get the support from Intel experts. Otherwise, the community users will continue to help you on this thread. Thank you


  • AAhsan's avatar
    AAhsan
    Icon for New Contributor rankNew Contributor

    HI,

    Thanks for your response.

    With USB blaster Auto Detect we are getting following.

    As our understanding this is CFG MAX 10 Devices , as for to control EN_GROUP we need Sys MAX10. Please correct if our understanding is not right ?

    Our Switch Configurations

    And Signal we want to control (Sys MAx 10)

    But in example design these pins are connected to PFL ( which is connected to CFG MAX 10 Device)

    So, from that our understating is Example design is For CFG MAX 10 Device. we have other project of Sys MAx10 but as mention above JTAG chain only give above device to program.

    Waiting for you response.

  • AAhsan's avatar
    AAhsan
    Icon for New Contributor rankNew Contributor

    Hi

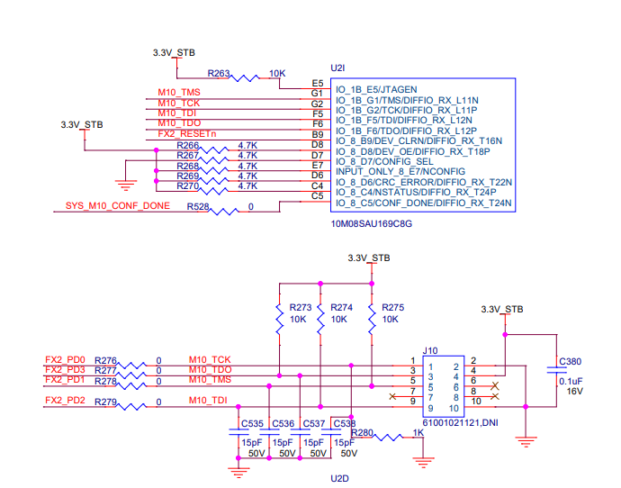
    In datasheet, UB11 To Sys Max 10 signals are not connected

    like Resistor R276, R277, R278, R279 are not populate , is this meaning this device cannot be programed using on board USB blaster.

    Waiting for kind response.

  • Hi,


    Upon checking with my internal team, it appear that way because the function of sys Max10 is to control the power, etc.. which does not involve Cyclone 10. The other MAX10 was use to control the Cyclone10.


    Refer to the Cyclone 10 devkit userguide.

    https://www.intel.com/content/www/us/en/products/details/fpga/development-kits/cyclone/10-gx.html


    Anyhow, Intel does not recommend to reprogram or made changes to sys MAX10. You can do it, but we do not responsible if anything happened to the board and do not provide further support afterwards.


    Regards,

    Aiman


  • We do not receive any response from you to the previous answer that I have provided. This thread will be transitioned to community support. If you have a new question, feel free to open a new thread to get the support from Intel experts. Otherwise, the community users will continue to help you on this thread. Thank you