Forum Discussion

rakesh1's avatar
rakesh1
Icon for New Contributor rankNew Contributor
5 years ago

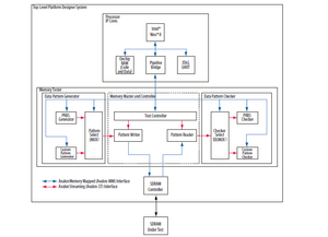
EPCQ Flash:The source channel has 32 bits, while sink has 256 bits, for narrow to wide transfer, sin

Hi sir Intel Arria 10 GX (10AX115S2F45I1SG) i am getting errors like The source channel has 32 bits, while sink has 256 bits, for narrow to wide transfer, sink should have "empty" s...