Forum Discussion

qianbo108's avatar
qianbo108
Icon for New Contributor rankNew Contributor
3 years ago

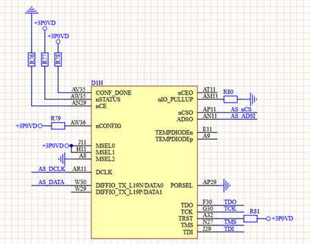
What is the configuration method for this?

FPGA: Stratix IV (EP4SGX230KF40I3),EPCS: EPCS128 The above two pictures are the standard FPGA configuration methods I found, which are consistent with the officially recommended con...