Forum Discussion

Altera_Forum's avatar
Altera_Forum
Icon for Honored Contributor rankHonored Contributor
16 years ago

help about IO Expander

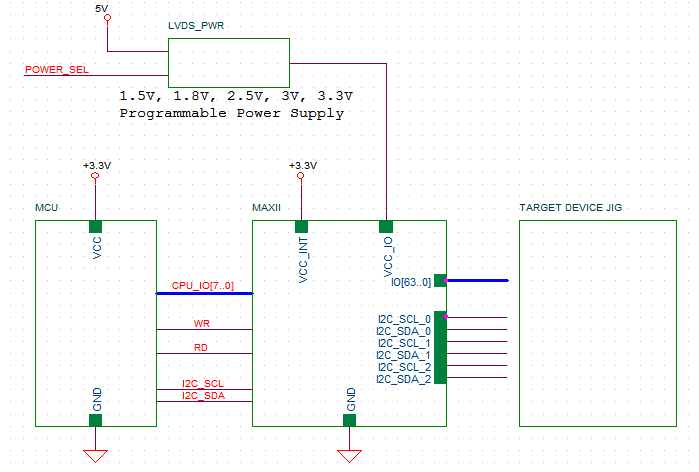
I use the MCU IO expander MAXII wants to.

In the extended IO 1.5V, 1.8V, 2.5V, 3.3V operating voltage with a variety of devices will be connected.

So attached to the system configuration shown in Figure 1, but what can it be?

Figure 1 is connected to the VCCIO voltage depending on the connected device to change the operating voltage.

The I2C bus to connect to the expansion of this design can it be?

Thanks
No RepliesBe the first to reply