Forum Discussion

Mentz's avatar
Mentz
Icon for New Contributor rankNew Contributor
5 years ago
Solved

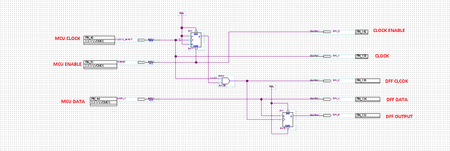
First vhdl design, building a bit memory

Hi all, I starting with vhdl, and build this first design, Than I wrote to a cyclone II device and got this: From this circuit, I was expecting that dff output goes high at DFF cl...
  • Hi,

    I tried to simulate the design; there is a spike in the DFF_Clock that causes the output of signal DFF_output as shown in waveform.PNG.

    You may consider to remove the JK FF and AND gate.

    Thanks.

    Best regards,

    KhaiY