Forum Discussion

VBart's avatar
VBart
Icon for New Contributor rankNew Contributor
5 years ago

Anybody experienced a failure on power-up of the stratix IV gx devkit?

Devkit is DK-DEV-4SGX230N.

I powered it with 18.75VDC, 3.15A, center-positive powersupply on DC input J4. Here is the damage done to the board (C96 burned). Note that C95 is not burned.

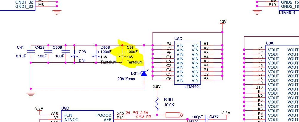
Location of C96 in schematic :

This is the only component that burned on the board. Even C906 is not burned.

Thanks

3 Replies

  • AR_A_Intel's avatar
    AR_A_Intel
    Icon for Super Contributor rankSuper Contributor

    Hello

    Welcome to INTEL forum. You are using 18.75VDC, 3.15A, center-positive power supply. May I know, is this power supply that comes together with Dev kit board? Could you attach picture of the power supply/adapter that you use.

  • VBart's avatar
    VBart
    Icon for New Contributor rankNew Contributor

    Hi

    The devkit did not come with a power supply. Here is powersupply that i use :

    thanks