Forum Discussion

qianbo108's avatar
qianbo108
Icon for New Contributor rankNew Contributor
4 years ago

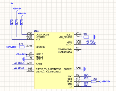
What is this configuration method?Please pay attention to the pin connections of AS_ASDI and AS_DATA

FPGA: Stratix IV (EP4SGX230KF40I3),EPCS: EPCS128 The above two pictures are the standard FPGA configuration methods, which are consistent with the officially recommended configuration ...